CYZ-A型自吸油泵說明書
CYZ-A型自吸油泵
CYZ-A型自吸油泵|CYZ-A型自吸泵
一、CYZ-A型自吸式自吸泵產品介紹:
CYZ-A型自吸式自吸泵是 根據國內外有關技術資料經消化、吸收、改進后研制而成的最新泵類產品,該自吸泵適用于石油行業、陸地油庫、油罐車的理想產品,并適合于作船用貨油泵、艙底 泵、消防泵和壓載泵及機器冷卻水循環等,分別輸送汽油、煤油、柴油、航煤等石油產品和海水、清水,介質溫度-20℃-80℃,如輸送化工液體可改用耐腐蝕 機械密封。
二、CYZ-A型自吸式自吸泵產品特點:
1、該自吸泵屬自吸式自吸泵,它具有結構簡單、操作方便、運行平穩、維護容易、效率高、壽命長,具有較強的自吸能力等優點。管路中不需底閥,工作前只需保證泵體內儲有定量引油即可。用于油輪或輸水船舶上時,可兼作掃艙泵,掃艙效果良好,
2、該泵是選用優質材料精制而成,密封采用硬質合金機械密封,經久耐用,吐出管路不需要安裝安全閥,吸入管路不需安裝底閥,因此簡化了管路系統,又改善了勞動條件。
三、CYZ-A型自吸式自吸泵工作原理:
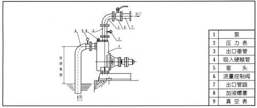
CYZ- A型自吸式自吸泵均采用軸向回液的泵體結構。泵體由吸人室、儲液室、渦卷室、回液孔、氣液分離室等組成,泵正常起動后,葉輪將吸人室所存的液體及吸人管路 中的空氣一起吸人,并在葉輪內得以完全混合,在離心力的作用下,液體夾帶著氣體向渦卷室外緣流動,在葉輪的外緣上形成有一定厚度的白色泡沫帶及高速旋轉液 環。氣液混合體通過擴散管進入氣液分離室。此時,由于流速突然降低,較輕的氣體從混合氣液中被分離出來,氣體通過泵體吐出口繼續上升排出。脫氣后的液體回 到儲液室,并由回流孔再次進入葉輪,與輪內部從吸人管路中吸人的氣體再次混合,在高速旋轉的葉輪作用下,又流向葉輪外緣……。隨著這個過程周而復始地進行 下去,吸人管足各中的空氣不斷減少,直到吸盡氣體,完成自吸過程,泵便投入正常作業。因為該泵具有這種獨特的排氣能力,所以此泵能輸送含有氣體的液體,無 需安裝底閥,使用在油輪上時具有良好的掃艙功能。
在一些泵的軸承體底部還設有冷卻室。當軸承發熱引起軸承體溫升超過70度時,可在冷卻室處通過任意一只冷卻液管接頭,注人冷卻液循環冷卻。泵內部防止液體 由高壓區向低壓區泄漏的密封機構是前后密封環,前密封環裝在泵體上,后密封環裝在軸承體上,當泵經長期運轉密封環磨損到一定程度,并影響到水泵的效率及自 吸性能,應給予更換.
四、CYZ-A型自吸式自吸泵安裝說明:

1、在油泵與電動機直聯傳動時,應注意泵軸與電動機輸出的同軸度;泵安裝的準確與否對泵的運行平穩性和使用壽命有較大的影響,因此必須仔細認真地安裝和校正。
2、泵聯軸器必須用螺母緊固好,并鎖緊螺母,謹防螺母松動,否則易引起葉輪竄動,造成機械故障。
3、為使泵體內能夠保持一定的儲存液,以達到較好的自吸能力和防止機械密封的干磨擦,必須使泵的進口高于泵軸中心線。
4、吸人管路的安裝應注意:
A.吸人口的安裝高度盡量不超過5米,在條件許可時,吸人口的安裝高度應盡可能地低于油庫最低儲油面,并盡量縮短吸人管的長度,少裝彎頭,這樣有利于縮短自吸時間,提高掃艙功能。
B.吸人管路中的閥門、法蘭等應嚴防漏氣或滲漏液體,即吸人管路不允許有漏氣現象存在。
C.應防止泵體內吸人固體等雜物,為此吸人管路上應設置過濾器。過濾器的有效過流面積應為吸人管截面的2-3倍,過濾器應定期檢查。
D.吸人管路和吐出管路應有自己的支架,泵體本身不允許承受管路的負荷。
5、油泵在安裝時,應使泵及管路的靜電接地電阻達到其規定要求。
6、安裝時應嚴格檢查泵殼及管路中有無石塊,鐵砂等雜物。
7、校正泵聯軸器及電機動聯軸器的安裝間隙及同軸度,其不同軸度允許偏差為0.1毫米。泵軸和電動機軸的高度差可在底腳上墊銅皮或鐵皮調整。
8、在機組實際運轉3-4小時后,作最后檢查,如無不良現象,則認為安裝已妥,在試運轉中應檢查軸承的溫度,軸承體的溫度不宜超過70度。
9、該泵軸承體凡設有冷卻室裝置的冷卻水接頭供配內孔為移1 2的膠管或塑料管之用,其螺紋尺寸為M1 2×175。
1 0、在泵的出口管路上如裝有單向閥而在自吸過程中不能使泵順利地排出氣體時,應在泵的出口處加接排氣小管及閥。
五、CYZ-A型自吸式自吸泵拆裝維修:
該泵的特點是結構簡單可靠,經久耐用。在泵正常情況下,一般不需要經常拆開保養。當發現故障后隨時給予排除即可。
1.維護該泵時應注意幾個主要部位。
A.滾動軸承:當油泵長期運行后,軸承磨損到一定程度時,須進行更換。
B.前密封環、后密封環:當密封環磨損到一定程度時,須進行更換。
C. 機械密封:機械密封在不漏油的情況下,一般不應拆開檢查。若軸承體下端泄漏口處產生嚴重泄漏時,則應對機械密封進行拆檢。裝拆機械密封時,必須輕取輕放, 注意配合面的清潔,保護好靜環和動環的鏡面,嚴禁敲擊碰撞。因機械密封而產生泄漏的原因主要是摩擦付鏡面拉毛所至。其修復辦法,可對磨擦付端面進行研磨使 恢復鏡面。機械密封產生泄漏的另一原因是“o”形橡膠密封圈(或緩沖墊)安裝不當、或者變形老化所至。此時則需調整或更換“O”形密封圈進行重新裝配。
2.油泵拆裝順序:
A.拆下電動機或脫出聯軸器。
B.拆出軸承體總成,檢查葉輪和前口環的徑向間隙,檢查葉輪螺母有無松動。
C.拆下葉輪螺母,拉出葉輪,檢查葉輪和后密封環的徑向間隙。
D.松出機械密封的緊定螺釘,拉出機械密封的動環部分,檢查動、靜環端面的貼合情況,檢查“o”形密封圈(或緩
沖墊)的密封情況。
E.旋出聯軸器的緊定螺母,拉出聯軸器。
F.拆下軸承端蓋,拆出泵軸和軸承。
G.安裝時以相反順序進行裝配即可。
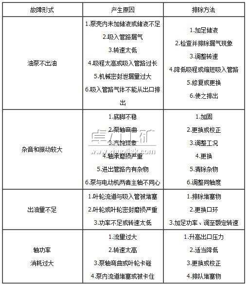
六、CYZ-A型自吸式自吸泵故障原因及排除方法:

七、CYZ-A型自吸式離心泵結構圖:

八、CYZ-A型自吸式自吸泵型號定義:

例如:80CYZ-A-32
80-吸入口徑(mm)
C-能滿足船用要求
Y-輸送介質為油
Z-自吸泵
A-改進型
32-揚程(m)
卓力工礦是國內知名CYZ-A型自吸油泵生產廠家,有豐富的經驗為客戶提供高品質的CYZ-A型自吸油泵及完善的售后服務,如果您想了解最新CYZ-A型自吸油泵價格或者更詳細信息,歡迎撥打服務熱線:
13280082001 18605374511.或者聯系在線客服:
點擊這里、立刻咨詢;我們攜程為您服務!
常見問題:CYZ-A型自吸油泵發貨時間? CYZ-A型自吸油泵售后保障? CYZ-A型自吸油泵訂貨需要提供什么信息?
產品標簽:CYZ-A型自吸油泵|
CYZ-A型自吸泵
|
上一篇:ZW自吸無堵塞排污泵
下一篇:SFBX小型不銹鋼耐腐蝕自吸泵

鐵路設備
運轉設備
鉆采設備
噴漿支護
提升設備
防爆電器
礦用電氣
通防設備
救援設備
化工設備
路面建筑
園林機械
節能環保設備
水利機械
泵類
電機



















